Номер 1078 - ГДЗ Алгебра 7 класс. Мерзляк, Полонский. Учебник. Страница 216

Вернуться к содержанию учебника

Страница 216

1075 1076 1077 1078 1079 1080 1081

Вопрос

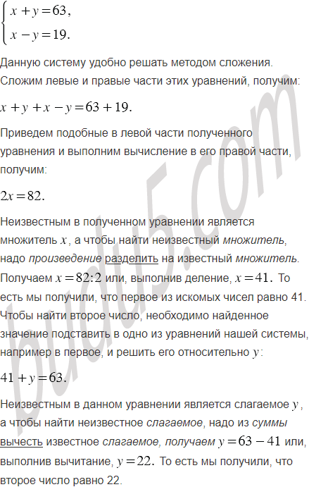
Найдите два числа, если их сумма равна 63, а разность равна 19.

Подсказка

Ответ


Вернуться к содержанию учебника