Номер 1115 - ГДЗ Алгебра 7 класс. Мерзляк, Полонский. Учебник. Страница 220

Вернуться к содержанию учебника

Страница 220

1112 1113 1114 1115 1116 1117 1118

Вопрос

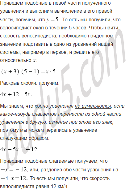
Велосипедист проехал из пункта А в пункт В за намеченное время, двигаясь с некоторой скоростью. Если бы он увеличил скорость на 3 км/ч, то прибыл бы в пункт В на 1 ч раньше,  а если бы он проезжал за час на 2 км меньше, то прибыл бы на 1 ч позже. Найдите скорость велосипедиста.

Подсказка

Ответ


Вернуться к содержанию учебника