Номер 106 - ГДЗ Алгебра 8 класс. Мерзляк, Полонский. Учебник. Страница 27

Вернуться к содержанию учебника

Упражнения § 4. Страница 27

103 104 105 106 107 108 109

Вопрос

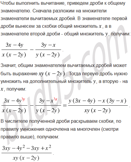
Выполните сложение и вычитание дробей:

Подсказка

Вспомните:

  1. Какую дробь называют рациональной.
  2. Что называют одночленом.
  3. Что называют многочленом.
  4. Основное свойство рациональной дроби.
  5. Сложение и вычитание рациональных дробей с разными знаменателями.
  6. Сложение и вычитание рациональных дробей с одинаковыми знаменателями.
  7. Наименьшее общее кратное.
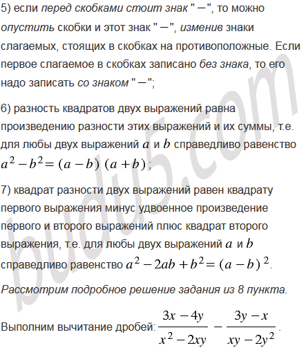
  8. Подобные слагаемые, правила раскрытия скобок.
  9. Степень с натуральным показателем.
  10. Свойства степени с натуральным показателем.
  11. Распределительное свойство умножения.
  12. Разложение многочленов на множители.
  13. Умножение одночлена на многочлен.
  14. Разность квадратов двух выражений.
  15. Квадрат разности двух выражений.
  16. Противоположные числа.
  17. Правила сложения рациональных чисел.
  18. Правило вычитания рациональных чисел.

Ответ


Вернуться к содержанию учебника