Задание 528 - ГДЗ Геометрия 7-9 класс. Атанасян. Учебник

Старая и новая редакции

Вернуться к содержанию учебника

525 526 527 528 529 530 531

Вопрос

Выберите год учебника

№528 учебника 2013-2022 (стр. 136):

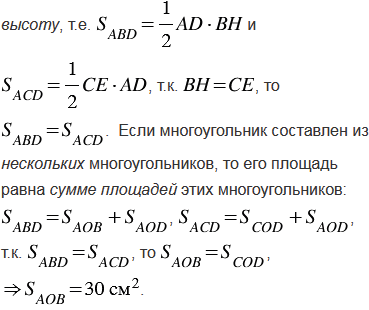
В трапеции ABCD диагонали пересекаются в точке О. Найдите площадь треугольника АОВ, если боковая сторона CD трапеции равна 12 см, а расстояние от точки О до прямой CD равно 5 см.


№528 учебника 2023-2024 (стр. 137):

Точки М и N - середины сторон АD и ВС параллелограмма АВСD. Докажите, что прямые АN и МС делят диагональ ВD на три равные части.

Подсказка

№528 учебника 2013-2022 (стр. 136):

Вспомните:

  1. Что такое трапеция.
  2. Что такое диагональ.
  3. Что такое треугольник.
  4. Какой треугольник называется прямоугольным.
  5. Что такое площадь.
  6. Как вычислить площадь треугольника.

№528 учебника 2023-2024 (стр. 137):

Вспомните:

  1. Какой четырехугольник называется параллелограммом, его свойства.
  2. Признаки параллелограмма.
  3. Что такое диагональ многоугольника.
  4. Какая точка называется серединой отрезка.

Ответ

№528 учебника 2013-2022 (стр. 136):


№528 учебника 2023-2024 (стр. 137):


Вернуться к содержанию учебника